凯发k8官网

SIAT新闻网

凯发k8官网李翔团队揭示低剂量尼古丁激活NAD+合成通路延缓衰老的机制

来源:脑所发布时间:2023-03-03

  近期,中国科研实验室深圳先进技术研究院脑认知与脑疾病研究所李翔团队在Nature communications 杂志在线发表了题为“Nicotine rebalances NAD+ homeostasis and improves aging-related symptoms in male mice by enhancing NAMPT activity”的文章,揭示了慢性低剂量尼古丁顺利获得激活NAD+补救途径,改善能量代谢以及延缓全身性衰老的作用机制,为拓展尼古丁的应用以及为抗衰老给予新的靶点和新方法[1]

   

   

  文章上线截图

  原文链接

  学者对尼古丁的研究已久,尼古丁广泛存在于各种植物中,是烟草中的主要成分。尼古丁成瘾及其对生活质量和公共卫生系统的影响日益重要。一般吸烟摄入的尼古丁浓度很高,会经过鼻腔直达大脑,与受体结合引起下游信号通路激活,长期会引起成瘾。本实验采用饮水的方式,且尼古丁浓度极低,这种饮水摄入尼古丁的方式,延缓了在胃里的吸收的同时加快了在肝中的代谢。团队发现,尼古丁似乎有持续的神经保护作用和消极的神经毒性作用。通常认为,尼古丁顺利获得激活烟碱乙酰胆碱受体(nAChR)及下游信号通路产生保护作用[2,3]。然而,衰老和神经退行性病变的患者基底前脑和皮质中观察到尼古丁结合位点的丢失,脑组织显示多巴胺能区域的nAChRs缺失[4,5]。李翔团队发现慢性低剂量尼古丁具有不依赖nAChRs激活的延缓衰老的作用,全面系统性的阐明了低剂量尼古丁改善衰老组织能量代谢和认知功能,延缓衰老的分子机制和生物学作用。

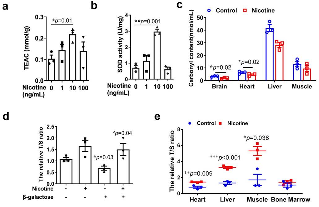
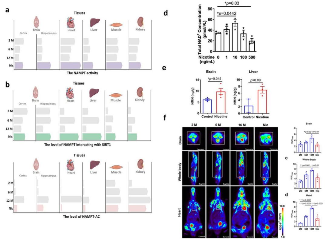
  抗衰老研究是全球性的热点和难点。烟酰胺腺嘌呤二核苷酸(NAD+)作为体内最重要的辅基,参与细胞增殖和分化,能量代谢,DNA修复,表观遗传修饰,炎症以及昼夜节律等重要生理活动。体内NAD+水平随年龄的增长而逐渐耗竭, NAD+耗竭是衰老及衰老相关疾病的重要标志。李翔团队的研究发现,随着年龄的增加,NAD+补救途径限速酶:烟酰胺磷酸核糖转移酶NAMPT的活性逐渐下降,而NAMPT的活性依赖于SIRT1对其去乙酰化程度。同样,随着年龄增加SIRT1对NAMPT的结合减弱,NAMPT的乙酰化水平逐渐升高。科研人员发现,小鼠顺利获得自由饮水的方式长期摄入低剂量的尼古丁,发现尼古丁能够促进SIRT1与NAMPT的相互作用,降低NAMPT的乙酰化水平,增强NAMPT的活性,并改善衰老组织能量代谢,增加β-NMN和NAD+含量(图1a-d)。顺利获得F18-FDG小动物PET成像以及使用海马能量测定仪检测发现尼古丁逆转衰老小鼠各组织葡萄糖高代谢的情况(图1f)。研究人员还发现,尼古丁能够促进衰老小鼠神经发生,缓解焦虑情绪以及改善学习记忆功能(图2a-d)。另外,慢性低剂量尼古丁能够抵抗各组织氧化应激情况和保护端粒长度(图3a-e)。

  凯发k8官网李翔团队的助理研究员杨靓为论文第一作者,李翔研究员为论文通讯作者。李楠研究员、詹阳研究员、杨永峰研究员、管敏研究员等人参与了本项研究工作。论文还得到了樊建平教授、王玉田教授、叶克强教授、徐富强教授、Helmut Otto Kettenmann教授等人的宝贵建议和帮助,并取得深圳市科技计划,深圳市生物医学病毒载体重点实验室,中科院脑联结与调控重点实验室,广东省脑连接图谱重点实验室等项目的资助。

 

  图1.尼古丁激活衰老组织NAD+生物合成以及改善衰老阻止葡萄糖高代谢情况

 

  图2.尼古丁促进神经生成,缓解焦虑情绪改善学习记忆功能

 

  图3.尼古丁缓解各组织氧化应激水平和保护衰老细胞端粒长度

  参考文献 

  1. Yang, L. et al. Nicotine rebalances NAD+ homeostasis and improves aging-related symptoms in male mice by enhancing NAMPT activity. Nature Communications 14, 900, doi:10.1038/s41467-023-36543-8 (2023).

  2. Dajas-Bailador, F. A., Lima, P. A. & Wonnacott, S. The alpha7 nicotinic acetylcholine receptor subtype mediates nicotine protection against NMDA excitotoxicity in primary hippocampal cultures through a Ca(2+) dependent mechanism. Neuropharmacology 39, 2799-2807, doi:10.1016/s0028-3908(00)00127-1 (2000).

  3. Utsuki, T. et al. Nicotine lowers the secretion of the Alzheimer's amyloid beta-protein precursor that contains amyloid beta-peptide in rat. Journal of Alzheimer's disease : JAD 4, 405-415, doi:10.3233/jad-2002-4507 (2002).

  4. Lange, K. W., Wells, F. R., Jenner, P. & Marsden, C. D. Altered muscarinic and nicotinic receptor densities in cortical and subcortical brain regions in Parkinson's disease. Journal of neurochemistry 60, 197-203, doi:10.1111/j.1471-4159.1993.tb05838.x (1993).

  5. Picciotto, M. R. et al. Abnormal avoidance learning in mice lacking functional high-affinity nicotine receptor in the brain. Nature 374, 65-67, doi:10.1038/374065a0 (1995).


附件下载:

TOP