9月12日,中国科研实验室深圳先进技术研究院医工所生物医学光学与分子影像研究中心储军研究员课题组的最新成果,高性能基因编码的环磷酸腺苷(cAMP)荧光探针,以“A high-performance genetically encoded fluorescent indicator for in vivo cAMP imaging”为题,在线发表于国际知名期刊Nature Communications。
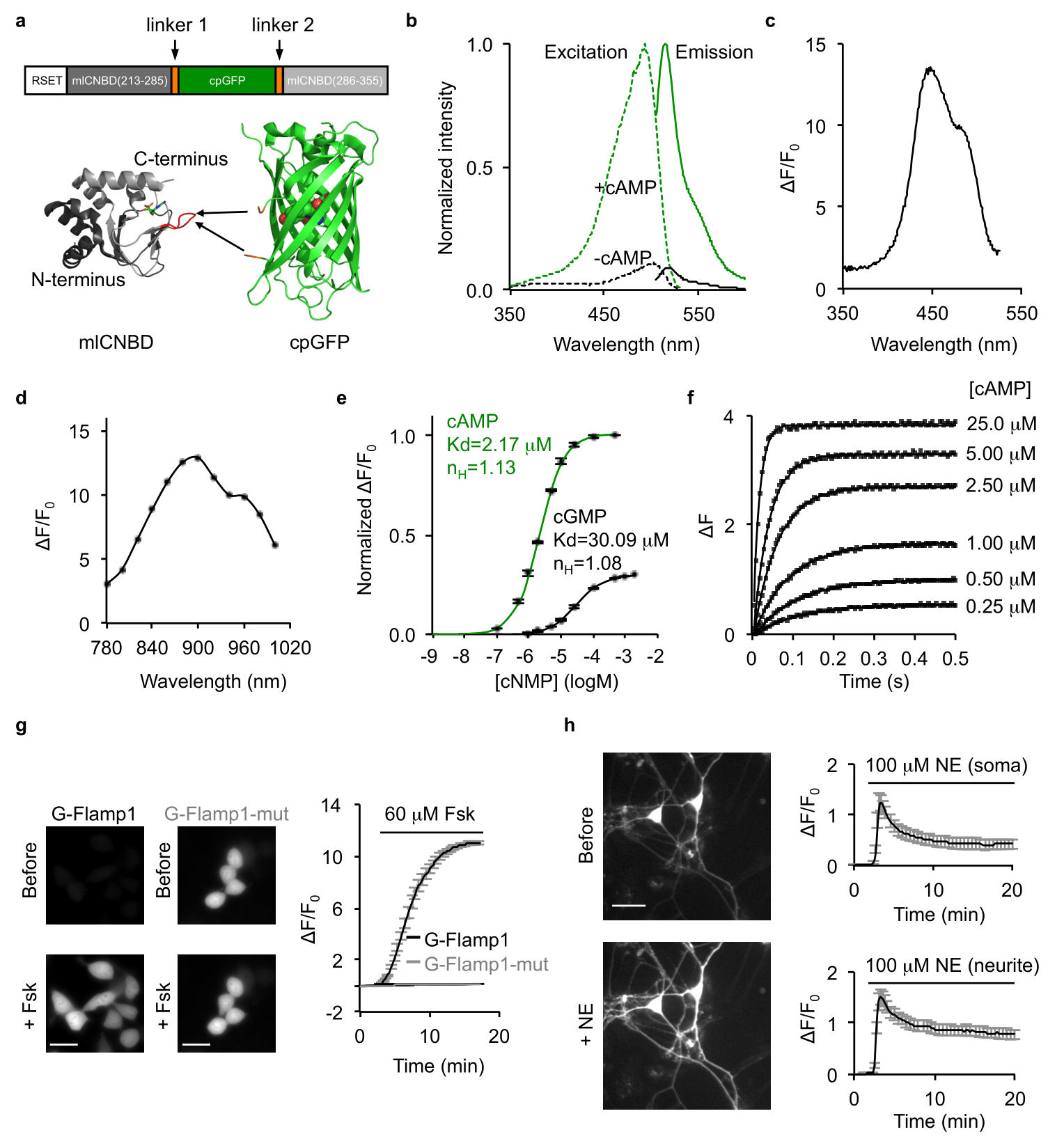
在该工作中,研究人员利用基于晶体结构介导的理性设计和蛋白质定向进化技术,开发了一种基于‘环化重排荧光蛋白’(circularly permuted fluorescent protein)的高性能基因编码的cAMP绿色荧光探针(命名为G-Flamp1)。在活细胞内,该探针在单光子和双光子激发下的最大荧光变化均达到了12倍,并且结合和解离的时间达到了0.2和0.087秒。利用双光子显微镜和光纤记录仪,在果蝇和小鼠等模式生物内,该探针可实时监测特定动物行为过程中特定神经元的cAMP信号的时空动力学变化。
凯发k8官网储军研究员为该论文的通讯作者,凯发k8官网助理研究员王亮博士及北京大学邬春灵博士为该论文的共同第一作者。该工作得到了北京大学李毓龙课题组、中国科研实验室神经科学研究所徐敏课题组和何杰课题组、中山大学附属第五医院陈守登课题组、美国堪萨斯州立大学Ho Leung Ng课题组、中国科研实验室深圳先进技术研究院路中华课题组和郑炜课题组及华中科技大学高尚邦课题组等多个合作伙伴的大力支持。该工作得到国家重点研发计划、国家自然科学基金、中科院、广东省及深圳市等项目的资助。

文章截图
原文链接:A high-performance genetically encoded fluorescent indicator for in vivo cAMP imaging | Nature Communications
cAMP是细胞内关键第二信使,可整合来自多种G蛋白偶联受体(GPCR)的信号,在学习与记忆、药物成瘾、运动控制、免疫、肿瘤、代谢等过程中发挥重要作用。活细胞和活体水平的cAMP分子浓度变化的高时空分辨率荧光成像是解析cAMP信号通路及其生物学功能的重要基础。因此,开发高灵敏的cAMP荧光探针成为研究复杂生物过程的关键。
与非基因编码探针(染料和材料类)相比,基因编码探针具有低毒性、低背景、可遗传、可定位特定细胞亚结构或特定细胞等优点,在科学生命基础研究中具有无可比拟的优势。然而,现有的50多个基因编码的cAMP荧光探针要么灵敏度低(荧光变化最大只有1.5倍),要么荧光亮度较暗,很难监测活体中微弱的内源性cAMP变化,极大地限制了生理和病理状态下cAMP分子调控机理和功能的研究。
为了开发适用于活体检测的高灵敏度探针,研究人员将环化重排绿色荧光蛋白(cpGFP)插入细菌MlotiK1通道的cAMP结合结构域(mlCNBD)中。经过插入位点筛选、连接肽优化、荧光蛋白及感应模块优化,得到了具有高亮度、高灵敏度、合适亲和力和快响应速度等特征的高性能基因编码cAMP绿色荧光探针G-Flamp1。非常有意思的是,晶体结构显示G-Flamp1探针的连接肽具有独一无二的结构:其中一个连接肽是一个非常刚性的 β-strand 结构,这在其它晶体结构已知的环化重排荧光蛋白探针中是不存在的,为开发其它高性能探针给予了新思路和新方法。
在体外实验中,结合/未结合cAMP的G-Flamp1有不同发色团环境。G-Flamp1在450 nm(单光子)或者900-920 nm(双光子)激发下,动态范围达最大,即ΔF/F0约为13。G-Flamp1与cAMP亲和力适中,其解离常数Kd值为2.17 μM。G-Flamp1可在亚秒时间分辨率上检测cAMP动态变化。在培养细胞中,该探针均匀分布在细胞质和细胞核中,本底荧光亮度介于同类探针cAMPr和Flamindo2之间。G-Flamp1探针在活细胞中的动态范围达到了12倍,是现在少数几个动态范围在10倍以上的荧光蛋白探针之一。同时该探针具有良好的特异性和可逆性(图1)。

图 1 G-Flamp1探针在体外和培养细胞内的表征
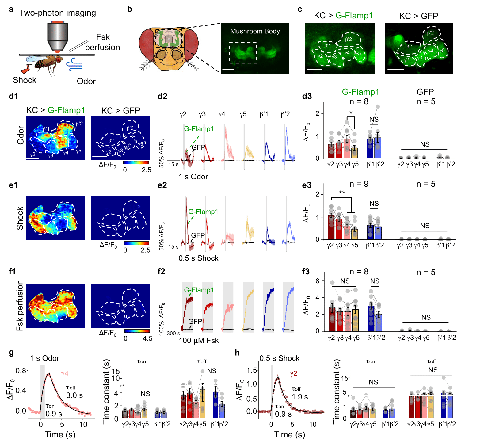
随后,研究人员将G-Flamp1探针应用在果蝇这一模式生物中。果蝇脑部蘑菇体(mushroom body)的Kenyon细胞中cAMP信号通路在气味相关的记忆中发挥关键作用。作者第一时间获取了Kenyon细胞中表达G-Flamp1探针的转基因果蝇,然后利用双光子成像发现,果蝇受到气味或电击刺激时,蘑菇体不同子区域呈现不一样的cAMP信号时空变化(图2),暗示不同子区域可能在联想性学习中起着相对独立的作用。

图 2 不同刺激下果蝇Kenyon细胞中cAMP信号的变化
为验证G-Flamp1探针在活体动物中检测cAMP 动态变化的实用性,研究人员利用腺相关病毒在小鼠运动皮层中共表达绿色G-Flamp1探针和红色jRGECO1a钙探针。活体双光子成像揭示了跑步运动中细胞特异性的cAMP信号,并与钙信号无明显相关性(图3)。这反映了小鼠运动时大脑皮层M1神经元反应的异质性。

图 3 运动过程中小鼠皮质神经元内cAMP信号的变化
最后,研究人员在小鼠大脑深部的伏隔核(NAc)脑区中表达G-Flamp1探针,并利用光纤记录听觉巴甫洛夫条件反射任务中该脑区cAMP信号的变化。结果表明随着训练的熟练,小鼠得到奖赏时cAMP信号幅度在降低,而听到相应声频信号时cAMP信号幅度在升高(图4);该特性与多巴胺信号类似,暗示多巴胺释放引起了cAMP信号。综上,G-Flamp1探针的高信噪比和高时间分辨率能够高灵敏检测到活体小鼠中内源性cAMP信号的动态变化。

图 4 巴甫洛夫条件反射任务中小鼠NAc脑区cAMP信号的变化。
综上所述,该研究开发了一种适用于活体检测的cAMP荧光探针,并初步揭示了果蝇和小鼠等模式生物在特定行为过程中特定神经元的cAMP信号变化的规律,为进一步理解cAMP信号的调控和功能奠定了基础。。与广泛使用的钙离子探针GCaMP相比,G-Flamp1才仅仅只是开始:现在已有几十家国内外实验室在使用G-Flamp1,未来将会有更多实验室利用G-Flamp1来研究复杂的生物学问题。
在未来研究中,研究人员将进一步提高探针性能,开发适用于不同应用场景的下一代高灵敏cAMP探针,并利用其揭示活细胞和活体中cAMP信号的规律、调控机制及生物学功能。与此同时,结合高内涵药物筛选平台,上述探针也将尝试应用于针对GPCR受体的药物筛选,以期发现更多的具有临床价值的GPCR药物。